《天府通办》办理准生证方法

1、进入天府通办APP,输入相关账号信息,点击下方的登录

2、登录天府通办APP成功后,点击我的,点击我的认证,进行账号如果没有实名认证的需要实名认证(实名认证才可以办理相关的业务)



4、进入便民,选择婚姻生养,找到下方的再生育审批进入

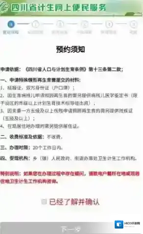
5、进入再生育审批,查看相关信息,点击下一步进入

6、进入再生育审批,填写页面,添加相关信息,点击下一步进行申请,根据页面提示操作即可。

本文内容来源于互联网,如有侵权请联系删除。

1、进入天府通办APP,输入相关账号信息,点击下方的登录

2、登录天府通办APP成功后,点击我的,点击我的认证,进行账号如果没有实名认证的需要实名认证(实名认证才可以办理相关的业务)



4、进入便民,选择婚姻生养,找到下方的再生育审批进入

5、进入再生育审批,查看相关信息,点击下一步进入

6、进入再生育审批,填写页面,添加相关信息,点击下一步进行申请,根据页面提示操作即可。

本文内容来源于互联网,如有侵权请联系删除。
发表回复
评论列表 (0条)